1. 首頁
  2. 健保與會務

健保與會務訊息 Health Insurance & Meeting

 

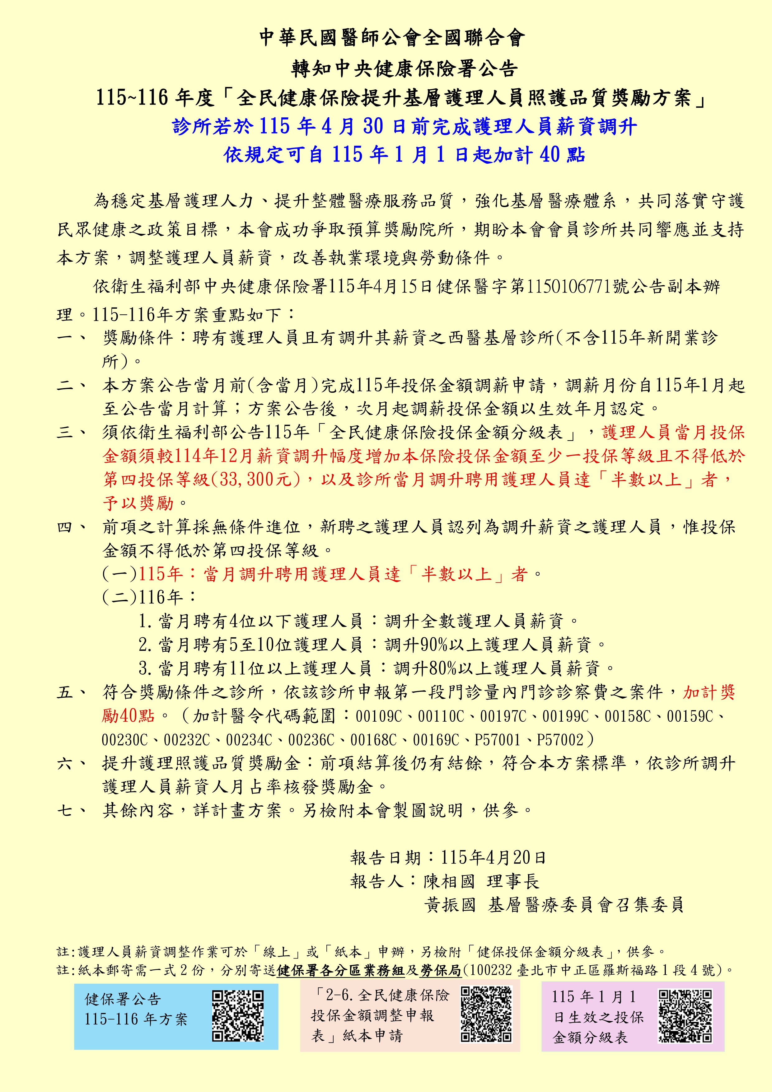
轉知中央健康保險署公告「115-116年度全民健康保險提升基層護理人員照護品質獎勵方案」,鼓勵診所於115年4月30日前完成護理人員調薪投保申請作業,以利自115年1月起加計本獎勵。 2026-04-21

轉知中央健康保險署公告:

「115-116年度全民健康保險提升基層護理人員照護品質獎勵方案」,鼓勵診所於115年4月30日前完成護理人員調薪投保申請作業,以利自115年1月起加計本獎勵。
全聯會會務快報-115年護理費加計案_1150420(文字說明).jpg
全聯會會務快報-115年護理費加計案_1150420(圖片說明).jpg